Проектирование систем пожарной сигнализации (СПС) предполагает строгое соответствие нормативным требованиям, в частности своду правил СП 484.1311500.2020, регламентирующему нормы и правила проектирования систем пожарной сигнализации и автоматизации систем противопожарной защиты. Одним из ключевых проектных решений является выбор алгоритма формирования сигнала «Пожар» в каждой зоне контроля ЗКСПС, непосредственно влияющего на достоверность обнаружения загорания и уровень ложных срабатываний. Вместе с тем нормативные документы представляют требования в виде неструктурированного текста, что затрудняет их формализацию и последующее применение в автоматизированных системах. Онтологический подход позволяет устранить этот недостаток, обеспечивая машиночитаемое представление концепций предметной области, их атрибутов и отношений.
Цель настоящей работы – формализовать алгоритмы А, В и С, установленные СП 484, в рамках онтологии проектирования систем ППБ и продемонстрировать их структуру посредством блок-схем.
Согласно п. 6.4.1 СП 484, для разных ЗКСПС одного помещения допускается применять различные алгоритмы. Стандарт определяет три базовых алгоритма А, В и С, различающихся условиями активации и логикой обработки сигналов извещателей пожарных (ИП).
Алгоритм А (п. 6.4.2) реализует однократное подтверждение без перезапроса. Система ведёт циклический опрос состояния ИП; при регистрации факта срабатывания немедленно формируется сигнал «Пожар». Промежуточных состояний ожидания алгоритм не предусматривает, что обеспечивает минимальное время реакции. Область применения – объекты, где приоритет скорости обнаружения превышает риски ложной тревоги. На рисунке 1 представлена блок-схема алгоритма А.

Рисунок 1. Блок-схема алгоритма А
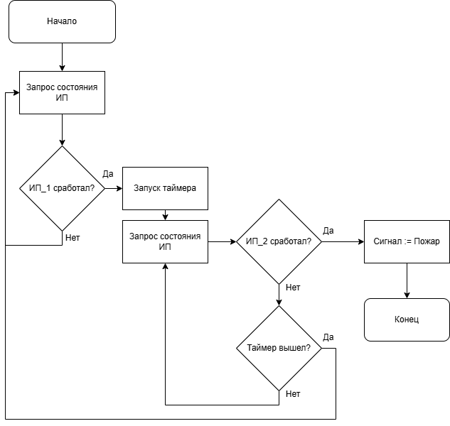
Алгоритм В (п. 6.4.3) вводит механизм временно́го контроля с перезапросом. При первичном срабатывании автоматического ИП запускается таймер перезапроса; сигнал «Пожар» формируется только в том случае, если до истечения установленного интервала (не более 60 с) фиксируется повторная активация того же либо другого ИП той же ЗКСПС. Если таймер истекает прежде, чем поступает подтверждающий сигнал, цикл опроса возобновляется без выдачи тревоги. Такая логика существенно снижает число ложных срабатываний, вызванных кратковременными воздействиями на чувствительный элемент ИП. На рисунке 2 представлена блок-схема алгоритма В.

Рисунок 2. Блок-схема алгоритма B
В соответствии с п. 6.4.4 алгоритм С выполняется при срабатывании одного автоматического ИП и дальнейшем срабатывании другого автоматического ИП той же или другой ЗКСПС, расположенного в том же помещении. В отличие от алгоритма В, подтверждающим является не повторное срабатывание того же ИП после перезапроса, а сигнал от независимого извещателя, физически расположенного в контролируемом помещении. Алгоритм С ориентирован на использование многозонного контроля в рамках одного помещения и обеспечивает наиболее высокую помехозащищённость среди рассматриваемых алгоритмов. На рисунке 3 представлена блок схема алгоритма C.

Рисунок 3. Блок-схема алгоритма C
Проведённый анализ алгоритмов А, В и С позволяет выделить устойчивый набор концептов, образующих онтологическую модель рассматриваемой предметной области. Центральными классами модели являются: FireDetectionZone (зона контроля ЗКСПС), FireDetector (извещатель пожарный), FireAlgorithm (алгоритм формирования сигнала) и FireSignal (сигнал «Пожар»). Для алгоритмов В и С дополнительно вводятся классы ReQueryTimer и ConfirmationTimer, инкапсулирующие логику временно́го контроля.
Нормативные ограничения СП 484 формализуются в виде онтологических аксиом, представленных на рисунке 4.

Рисунок 4. Онтологические аксиомы для алгоритмов A (а), B (б) и C (в)
Таким образом, предложенная модель создаёт семантическую основу для перехода от ручной интерпретации нормативных требований к их автоматизированному применению в системах поддержки проектирования.
Список литературы
- СП 484.1311500.2020. Системы противопожарной защиты. Системы пожарной сигнализации и автоматизация систем противопожарной защиты. Нормы и правила проектирования. – М.: ВНИИПО МЧС России, 2021. – 90 с.
- Верхотурова Ю. С. Онтология как модель представления знаний / Ю. С. Верхотурова // Международный журнал прикладных и фундаментальных исследований. – 2016. – № 4. – С. 143–145. – URL: https://cyberleninka.ru/article/n/ontologiya-kak-model-predstavleniya-znaniy (дата обращения: 10.04.2026)


