Современные машины инженерного вооружения (МИВ) характеризуются высокой производительностью, маневренностью и надежностью. Одновременно они отличаются конструктивной сложностью, уплотненной компоновкой и наличием гидравлических и пневматических приводов рабочего (специального) оборудования.
Применение гидропневмопривода является одним из путей повышения качества и эффективности МИВ при выполнении задач инженерного обеспечения боевых действий. Именно гидропривод позволяет обеспечить высокую производительность МИВ, автоматизацию рабочих процессов, применение принципиально нового по своей конструкции рабочего оборудования.
В инженерных войсках имеются различные по мощности и гидрокинематическим схемам машины, в конструкции которых применяются объемный и гидродинамический приводы. Опыт эксплуатации машин в войсках показывает, что 20-40% отказов приходится на гидрооборудование. Основными причинами выхода гидрооборудования из строя являются абразивный износ, ослабление крепежных соединений, вибрация гидроагрегатов и трубопроводов, пульсация давления.
Износ деталей значительно ускоряется при загрязнении рабочей жидкости. При повышенной концентрации механических примесей в рабочей жидкости срок службы узлов и деталей сокращается в 3-12 раз.
Конструкция гидроприводов и специфика их эксплуатации определяют ряд особенностей, которые следует учитывать при техническом обслуживании и текущем ремонте машин [1, с. 35].
К ним относятся: высокая чувствительность рабочей жидкости к температуре окружающей среды; загрязненность жидкости; потери жидкости из-за нарушения герметичности гидросистемы; потери мощности и производительности в связи с внутренним перетеканием жидкости и попаданием воздуха в гидросистему; трудность выявления неисправностей гидроагрегатов; высокие требования к оборудованию рабочих мест для технического обслуживания гидросистем и к уровню квалификации личного состава.
Надежная работа гидравлического оборудования, долговечность деталей и механизмов значительно зависят от сорта, качества и чистоты применяемой рабочей жидкости. В процессе эксплуатации вследствие загрязнения, окисления при контакте с воздухом, нагревания до высокой температуры, эмульсирования и вспенивания качество жидкости ухудшается. При окислении вязкость жидкости понижается и из нее выпадают различные смолистые отложения, образующие тонкий налет на рабочих поверхностях деталей и разрушающе действующие на резиновые уплотнения. Интенсивность окисления жидкости возрастает с повышением температуры. Не следует допускать повышения температуры жидкости выше 80° С.
- В действующих гидросистемах рабочая жидкость содержит примерно 6% нерастворимого воздуха, однако в некоторых случаях содержание воздуха может повыситься до 15-18%. Воздух не только способствует окислению масла, но и снижает производительность насосов и эффективность гидросистем, а в присутствии даже незначительного количества воды (менее 0,1% по массе) приводит к интенсивному пенообразованию. Воздух попадает в гидросистему в местах с пониженным давлением (например, во всасывающей магистрали) в результате недостаточной герметичности соединений трубопроводов, а также при понижении уровня жидкости в баке, вследствие чего возникают усиленная циркуляция жидкости и пенообразование [2, с. 15].
Для сохранения физико-химических свойств рабочей жидкости необходимо следить за герметичностью гидросистемы, заправлять чистую рабочую жидкость, своевременно очищать фильтры, не допускать перегрева жидкости.
При контрольных осмотрах и ежедневных технических обслуживаниях требуется обязательно проверять уровень жидкости в гидросистеме и при необходимости производить дозаправку только с помощью специального заправочного инвентаря. Рабочую жидкость хранить в герметичной таре. При заправке, особенно в полевых условиях, необходимо принимать меры, исключающие попадание в гидравлическую систему машин загрязнений и влаги.
Смену рабочей жидкости выполнять строго в соответствии с требованиями заводов-изготовителей машин и в сроки, предусмотренные эксплуатационными документами. Особенно важно своевременно заменять отработавшую жидкость в начальный период эксплуатации машины, когда происходит приработка всех узлов и интенсивно образуется металлическая стружка.
Устанавливаемые в гидросистемах фильтры задерживают лишь частицы размером более 50 мкм (микрон), прочие — остаются в рабочей жидкости. Поэтому при замене рабочей жидкости необходимо сливать ее полностью.
При ежедневных и номерных технических обслуживаниях и текущих ремонтах машин с гидроприводом следует проверять состояние гидроагрегатов и поддерживать их в постоянной исправности.
Для этого необходимо:
- своевременно заменять изношенные уплотнительные кольца, прокладки и грязесъемники;
- тщательно промывать все детали перед сборкой в бензине или керосине;
- постоянно заполнять рабочей жидкостью узлы гидравлической системы для предотвращения возникновения коррозии;
- содержать в чистоте наружные поверхности гидроагрегатов и трубопроводов;
- затягивать до отказа болтовые и штуцерные соединения;
- не допускать обледенения при низких температурах выступающих частей, штоков гидроцилиндров, золотников и распределителей, так как наличие ледяной корки приводит к выходу из строя грязесъемников и манжет (удалять ледяную корку следует теплой влажной тряпкой);
- следить за тем, чтобы штоки цилиндров не имели забоин и царапин; в случае их появления зачистить поверхность тонкой наждачной бумагой;
- при устранении неисправностей все открытые отверстия заглушить чистыми резиновыми или деревянными пробками и обернуть их вместе с заглушаемым концом трубы водонепроницаемой бумагой.
Условиями качественного выполнения технического обслуживания и текущего ремонта машин с гидроприводом являются чистота на рабочих местах, наличие требуемого оборудования, инструмента и технической документации, в которую входят технологические карты операций по техническому обслуживанию и инструкции по устройству и эксплуатации. Высокое качество технического обслуживания и текущего ремонта связано также с уровнем квалификации личного состава.
Ввиду сложности узлов гидропривода и повышенных требований к их техническому состоянию техническое обслуживание и замену вышедших из строя гидроагрегатов желательно проводить силами специализированных постов. В состав специализированного поста необходимо включать механиков-водителей и ремонтников, наиболее хорошо знающих конструкцию и особенности эксплуатации гидропривода.
Основным методом проверки технического состояния гидравлической системы и отдельных ее агрегатов в войсковых частях должен являться без разборных метод. Разбирать агрегаты гидравлической системы, особенно насосы, распределители, цилиндры, автоматические клапаны, разрешается только в случае крайней необходимости, так как при всякой разборке трудно избежать попадания пыли и грязи в открытые трубопроводы и полости гидроагрегатов, повреждений уплотнительных колец, нарушения заводской регулировки.
Снимать с машин следует лишь те агрегаты, неисправность которых обнаружена при безразборной проверке гидравлической системы.
При техническом обслуживании необходимо как определять общее техническое состояние гидросистемы, так и выявлять неисправность узла. Определить общее техническое состояние гидросистемы можно по подаче насосов, по выходным параметрам исполнительных механизмов. Эти параметры характеризуют производительность машины и время выполнения рабочих операций.
В связи с тем, что время рабочего цикла любой машины зависит не только от ее технического состояния, но и от квалификации водителей (механиков-водителей) и рода выполняемых работ, определение технического состояния производится не по времени всего цикла, а по косвенным признакам, например, по частоте вращения гидромотора и скорости выдвижения штока гидроцилиндра. Эти показатели позволяют на основе анализа изменения показателей каждого исполнительного механизма не только выявить техническое состояние всей гидросистемы, но и сделать предварительный диагноз о состоянии основных ее узлов. В целях выявления и конкретизации неисправного узла определяют параметры, характеризующие состояние потока рабочей жидкости на различных участках гидросистемы. К этим параметрам относятся давление, температура, расход рабочей жидкости и объемный КПД. Для определения технического состояния гидросистем имеются приборы и устройства, установленные на машинах и подключаемые в систему при техническом обслуживании и ремонте. При проверке гидросистемы желательно использовать манометры более высокого класса точности, подсоединяемые вместо постоянно установленных на машине манометров.
Более полную информацию о состоянии гидросистемы по параметру давления можно получить, подсоединяя манометры к магистралям гидроцилиндров, одновременно снимая показания со штоковой и поршневой полостей. По перепаду давления определяют техническое состояние гидрораспределителя и гидроцилиндра, степень износа сопряжений и контактирующих поверхностей.
- Для определения расхода рабочей жидкости до 70 л/мин при давлении 10 МПа (100 кгс/см2) используется прибор КИ-1097 (ДР-70), для определения расхода до 85 л/мин при давлении до 20 МПа (200 кгс/см2) - КИ-5473 ГОСНИТИ. Следует, однако, отметить, что в конструкциях гидроприводов военно-инженерной техники нет переходных устройств для подсоединения указанных приборов, поэтому необходимо отсоединять шланги и трубопроводы от гидроагрегатов [3, с. 11].
Гидравлические силовые системы в основном состоят из стандартных типовых элементов, к которым относятся: насосы, баки, фильтры, распределительная и регулирующая аппаратура, гидравлические моторы, силовые цилиндры, трубопроводы, соединительная арматура и другие элементы. Из составных частей гидроприводов наибольшее количество неисправностей приходится на трубопроводы и соединительную арматуру.
- При замене поврежденных труб необходимо соблюдать следующие правила. Трубы следует гнуть на специальном станке или с помощью специальных приспособлений, не допуская их смятия. Не допускается заполнение труб песком. Рекомендуется применять мелкую стальную дробь. После сгибания трубы и установки штуцеров для удаления окалины трубу необходимо протравливать в 30%-ном растворе серной кислоты, нагретом до 50-70° С. Затем трубу нейтрализовать щелочью (содовым раствором), промыть в бензине и смазать внутреннюю и наружную поверхности чистой рабочей жидкостью. Только после этого новый трубопровод можно устанавливать на машину [4, с. 205].

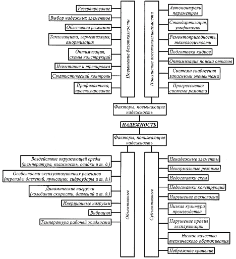
Рисунок 1. Взаимосвязь факторов, влияющих на надежность гидросистем
Подводя итоги статьи, можно сказать, что надежность гидравлической системы машины в значительной мере зависит от надежности и прочности трубопроводов и их соединений, так как разрушение одного участка трубопровода или соединения может вывести из строя всю гидравлическую систему или отдельный ее участок.
Указанное обстоятельство заставляет устанавливать весьма высокие требования к надежности не только гидросистемы в целом, но и к ее трубопроводам и соединениям. Эта задача решается как по линии повышения качества проектирования и производства, так и по линии проведения необходимых доработок в процессе их эксплуатации.
Таким образом, надежность гидравлической системы обусловливается главным образом безотказностью ее работы, стабильностью параметров, ремонтопригодностью и обеспечивает бесперебойную эксплуатацию той или иной машины в пределах межремонтного срока службы.
Список литературы
- Лепешкин А.В. Гидравлические и пневматические системы: Учебник для вузов. – М.: Академия, 2014. – 336 с.
- Тюремнов И.С. Выбор рабочий жидкости для гидросистем строительных и дорожных машин: [Текст] Журнал. – СТ и ДМ. – 2011. – № 6
- ГОСТ 17479.3-85 «Рабочие жидкости для гидроприводов МИВ»
- Рылякин Е. Г., Курылев А. В. Влияние эксплуатационных факторов на изменение надежности гидроагрегатов мобильных машин [Текст] Журнал – Молодой ученый. – 2014. – № 4. – С. 249


