Современный этап развития высшего образования в Российской Федерации характеризуется беспрецедентным ростом требований к эффективности управления учебными заведениями. Ключевыми драйверами этих изменений выступают: экспоненциальный рост объёмов обрабатываемой информации о контингенте, кадровом составе, финансовых потоках и результатах обучения; ужесточение требований к прозрачности деятельности и оперативности отчетности со стороны Министерства науки и высшего образования РФ и Рособрнадзора; а также трансформация ожиданий самих участников образовательного процесса – студентов и преподавателей, которые всё чаще ориентируются на цифровой, «бесшовный» опыт взаимодействия с вузом [1, с. 45].
Опыт пандемии COVID-19 наглядно продемонстрировал критическую важность наличия устойчивой и гибкой цифровой инфраструктуры, способной обеспечить непрерывность образовательного процесса в любых условиях. В ответ на эти вызовы многие вузы перешли от точечной автоматизации отдельных участков работы к комплексной цифровой трансформации управления. Однако на этом пути возникает множество проблем: от технологической фрагментированности IT-ландшафта (наличие множества не связанных между собой систем) и организационного сопротивления персонала до высоких первоначальных затрат и сложности оценки реального экономического эффекта от внедрения [3].
Данное исследование направлено на анализ одного из успешных кейсов преодоления указанных барьеров – процесса интеграции информационных систем на платформе «1С:Предприятие» в Московском техническом университете связи и информатики (МТУСИ). Целью работы является не просто описание внедренных решений, но и количественная оценка их влияния на ключевые финансово-экономические показатели деятельности университета, а также верификация эффективности на основе расчета возврата инвестиций (ROI) и моделирования изменений в операционных процессах.
1. Характеристика и выбор информационной системы для автоматизации управления вузом
Автоматизация управления современным вузом охватывает широкий спектр задач: от планирования расписания и контроля успеваемости до ведения кадрового и бухгалтерского учета, документооборота и стратегической аналитики [4, с. 78]. На рынке представлены различные классы решений: специализированные системы управления обучением (LMS), такие как Moodle, которые эффективны для организации дистанционного обучения, но не решают административных задач; комплексные ERP-системы (например, «Галактика Университет», SAP Education), обеспечивающие полный цикл управления, но требующие значительных финансовых и временных ресурсов на внедрение; а также самописные решения, которые гибки, но сложны в поддержке и масштабировании [5, с. 125].
Для МТУСИ, как крупного технического вуза с многотысячным контингентом студентов и сложной структурой, критически важными критериями выбора стали:
- Функциональная полнота: охват всех ключевых процессов (учебный процесс, документооборот, финансы, кадры);
- Интеграционные возможности: способность к бесшовному обмену данными с уже существующими системами, включая LMS и личные кабинеты;
- Соответствие требованиям ФГОС и законодательства РФ, включая 152-ФЗ «О персональных данных» [1, с. 50];
- Масштабируемость и адаптивность под меняющиеся нужды университета;
- Оптимальное соотношение цены и функциональности.
Проведенный сравнительный анализ (табл. 1) показал, что линейка продуктов «1С:Университет ПРОФ», «1С:Документооборот» и «1С:Зарплата и кадры» в наибольшей степени удовлетворяет этим критериям [3]. В отличие от Moodle, продукты 1С решают полный спектр административных задач, а в сравнении с зарубежными ERP-системами, предлагают более гибкую модель внедрения и адаптации под российскую специфику учета и отчетности, а также значительно более низкую совокупную стоимость владения.
Таблица 1.
Сравнительный анализ функционала информационных систем для автоматизации вуза
|
Критерий |
1С:Университет |
Moodle |
Галактика Университет |
|
Управление расписанием |
Да (автоматическое распределение) |
Нет (требуются плагины) |
Да |
|
Контроль успеваемости |
Да (электронные ведомости, рейтинги) |
Да (оценки, задания) |
Да |
|
Дистанционное обучение |
Частично (интеграция с LMS) |
Да (полноценная платформа) |
Частично (интеграция) |
|
Финансы и кадры |
Да (полная интеграция с 1С:Бухгалтерией) |
Нет |
Да |
|
Документооборот |
Да |
Нет |
Да |
|
Аналитика и отчетность |
Да (ФГОС-совместимость) |
Ограниченная |
Да |
|
Стоимость |
Средняя |
Бесплатно (но затраты на поддержку) |
Высокая |
2. Анализ финансово-экономических показателей МТУСИ в контексте цифровизации
Для оценки влияния цифровой трансформации на экономику университета был проведен анализ планов финансово-хозяйственной деятельности (ФХД) МТУСИ за период 2020–2025 гг., а также плановых показателей до 2027 г. [6].
Анализ структуры доходов (табл. 2) демонстрирует устойчивый рост бюджета университета: с 2 007,8 млн руб. в 2021 г. до 3 269,3 млн руб. в 2025 г. [6, с. 3]. Основными источниками выступают субсидии на выполнение государственного задания и доходы от приносящей доход деятельности (платные образовательные услуги). Примечательно, что доля внебюджетных доходов остается стабильно высокой (около 40%), что свидетельствует о диверсификации финансовой базы.
Таблица 2.
Динамика доходов МТУСИ в 2021–2025 гг., млн руб. [6]
|
Год |
Общие поступления |
Субсидии на госзадание |
Доходы от платных услуг |
Прочие доходы |
|
2021 |
2 007,80 |
1 110,60 |
582,20 |
315,00 |
|
2022 |
2 310,30 |
1 262,60 |
692,50 |
355,20 |
|
2023 |
2 779,10 |
1 443,00 |
1 113,10 |
223,00 |
|
2024 |
2 970,60 |
1 492,00 |
1 235,20 |
243,40 |
|
2025 |
3 269,30 |
1 747,80 |
1 276,30 |
245,20 |
Структура расходов (табл. 3) претерпела значительные изменения [6, с. 5]. Пик инвестиций в IT-инфраструктуру пришелся на 2021–2022 гг., что совпадает с этапом полномасштабного внедрения систем 1С. После завершения активной фазы внедрения, затраты на ИТ стабилизировались на уровне 600–750 млн руб. в год, что соответствует эксплуатационной фазе и расходам на техническую поддержку.
Таблица 3.
Динамика расходов МТУСИ в 2021–2025 гг., млн руб. [6]
|
Год |
Общие расходы |
Зарплаты |
Соц. выплаты |
Налоги |
IT-затраты |
Кап. вложения |
|
2021 |
2 183,60 |
1 157,60 |
127,30 |
58,90 |
840,10 |
0 |
|
2022 |
2 649,70 |
1 171,80 |
103,00 |
58,90 |
1 219,60 |
55 |
|
2023 |
2 732,30 |
1 785,20 |
110,00 |
59,90 |
777,20 |
0 |
|
2024 |
2 923,80 |
2 010,10 |
113,10 |
57,00 |
743,30 |
0 |
|
2025 |
3 222,50 |
2 406,70 |
129,40 |
57,40 |
628,70 |
0 |
Расчет специальных коэффициентов для бюджетных учреждений позволил детализировать эти изменения:
- Коэффициент экономической эффективности (отношение доходов от платной деятельности к общим расходам) вырос с 26,7% в 2021 г. до 42,2% в 2024 г., что говорит о повышении эффективности использования ресурсов в доходной деятельности.
- Показатель результативности и нормирования расходов (доля расходов на персонал и соцвыплаты) увеличился с 58,8% в 2021 г. до 78,7% в 2025 г. Это подчеркивает социальную направленность бюджета, но одновременно сигнализирует о необходимости жесткого контроля за эффективностью работы персонала, высвобождаемого благодаря автоматизации [3].
3. Экономическая эффективность интеграции 1С: расчет ROI и окупаемости
Ключевым этапом исследования стала оценка возврата инвестиций в проект внедрения продуктов 1С. Общие затраты на проект, распределенные по этапам с 2016 по 2025 год, составили примерно 40 млн руб. (табл. 4) [5, с. 130]. Важно отметить, что эти затраты включают не только покупку лицензий, но и подготовку инфраструктуры, работы по внедрению и последующей интеграции.
Таблица 4.
Сводные затраты на внедрение продуктов 1С в МТУСИ [3]
|
Год |
Мероприятие |
Затраты, млн руб. |
|
2016 |
Покупка лицензий |
5 |
|
2020 |
Подготовка инфраструктуры (серверы, СУБД) |
10 |
|
2022 |
Полномасштабное внедрение 1С:Университет и 1С:Документооборот |
15 |
|
2024 |
Интеграция с LMS и личным кабинетом |
7 |
|
2025 |
Переход 1С:Документооборот на версию 3.0 |
3 |
|
Итого |
Общие затраты на 1С (2016–2025) |
40 |
Экономический эффект от внедрения складывается из нескольких составляющих [4, с. 95]:
- Прямая экономия на фонде оплаты труда (ФОТ): оптимизация штатного расписания, сокращение дублирующих функций.
- Снижение операционных расходов: сокращение затрат на расходные материалы (бумага, канцелярия), архивное хранение.
- Снижение рисков и штрафов: минимизация ошибок в отчетности, ведущих к штрафам со стороны контролирующих органов.
- Ускорение бизнес-процессов: сокращение времени на подготовку документов, согласования, что косвенно повышает производительность труда.
Расчет консервативной годовой экономии представлен в табл. 5 [5, с. 133]. Суммарный экономический эффект за 6 лет (2022–2027 гг.) оценивается в 88,8 млн руб.
Таблица 5.
Расчет экономического эффекта от внедрения 1С [3]
|
Источник экономии |
Экономия, млн руб./год |
Период |
Суммарная экономия, млн руб. |
|
Сокращение штата |
12 |
2022–2027 |
72 |
|
Снижение штрафов |
0,5 |
2022–2027 |
3 |
|
Ускорение документооборота |
2 |
2022–2027 |
12 |
|
Снижение затрат на бумагу/архивы |
0,3 |
2022–2027 |
1,8 |
|
Итого экономии за 6 лет |
|
|
88,8 |
На основе этих данных были рассчитаны ключевые показатели эффективности инвестиций [4, с. 102]:
- ROI (Return on Investment): (88,8 - 40) / 40 * 100% = 122%.
- Срок окупаемости (Payback Period): 40 млн руб. / 14,8 млн руб./год ≈ 2,7 года.
Полученные значения (ROI более 100% и окупаемость менее 3 лет) однозначно свидетельствуют о высокой экономической эффективности проекта [2, с. 68]. Каждый вложенный в автоматизацию рубль принес университету 2,22 рубля экономии.
4. Моделирование процессов и оценка эффективности на примере Единого деканата
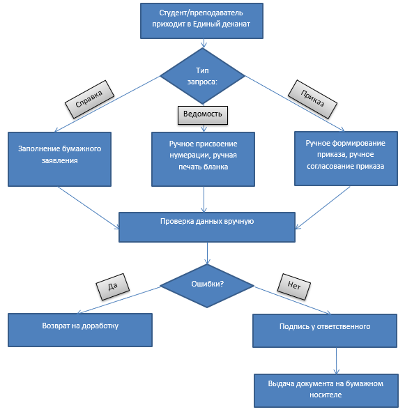
Для верификации расчетов на микроуровне был проведен анализ одного из ключевых подразделений – Единого деканата [3]. С помощью методологии BPMN (Business Process Model and Notation) были смоделированы процессы «до» и «после» автоматизации [7, с. 45]. BPMN-диаграмма процесса «Выдача справки обучающемуся» до автоматизации демонстрирует классический «бумажный» процесс с множеством ручных операций, высоким риском ошибок (до 15–20%) и длительностью от 3 до 7 дней [5, с. 140]. Процесс задействовал 5 сотрудников с совокупной нагрузкой более 60 человеко-часов в неделю.

Рисунок 1. BPMN-диаграмма текущего процесса (до автоматизации)
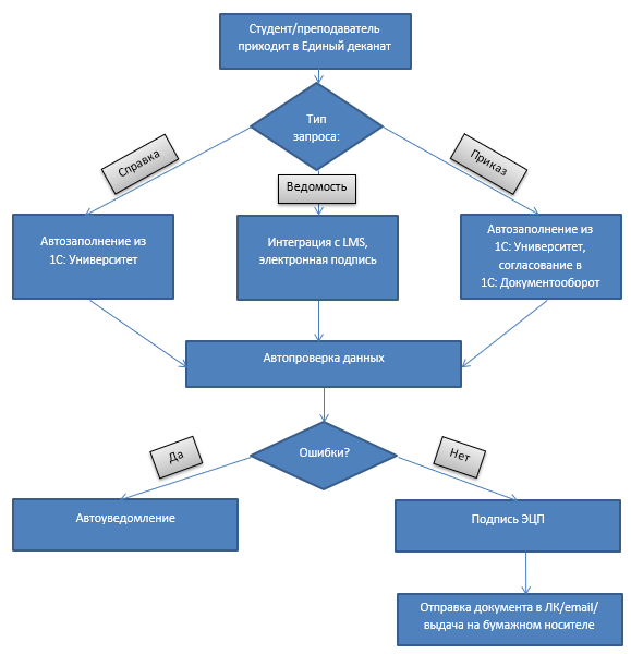
Автоматизированный процесс в среде 1С выглядит принципиально иначе [7, с. 52]. Запрос может быть подан через личный кабинет. Данные автоматически подтягиваются из «1С:Университет», проект документа формируется мгновенно, проходит согласование в «1С:Документооборот» по заданным маршрутам и подписывается электронной подписью.
В результате внедрения были достигнуты следующие улучшения [3]:
- Скорость: выдача справок сократилась до 5 минут, подготовка приказов – до 1–3 дней (ускорение в 4–20 раз).
- Точность: автоматическая проверка данных снизила долю ошибок до менее 2%.
- Доступность: услуги стали доступны 24/7 через личный кабинет.

Рисунок 2. BPMN-диаграмма автоматизированного процесса (с 1С:Университет и ЛК)
Для реализации данного функционала были произведены примерные расчеты на затраты (табл. 7), которые оказались значительно ниже плановых (табл. 6) за счет использования внутренних ресурсов и поэтапного подхода [5, с. 145].
Таблица 6.
Плановые затраты на автоматизацию процессов
Единого деканата [3]
|
Этап |
Ресурсы |
Срок |
Затраты (руб.) |
|
Анализ AS-IS |
Бизнес-аналитик |
2 недели |
120 000 |
|
Создание модуля "Единый деканат" в 1С:Университет |
Разработчик 1С |
3 месяца |
900 000 |
|
Создание маршрутов документов в 1С:Документооборот |
Разработчик 1С |
2 недели |
150 000 |
|
Интеграция ЛК + 1С + LMS |
Инженер API |
1 месяц |
300 000 |
|
Обучение сотрудников |
Тренер |
1 неделя |
20 000 |
|
Тестирование |
QA-инженер |
2 недели |
50 000 |
|
Итого |
5 специалистов |
5 месяцев 3 недели |
1 540 000 |
Таблица 7.
Фактические затраты на автоматизацию процессов
Единого деканата [3]
|
Этап |
Ресурсы |
Срок |
Затраты (руб.) |
|
Анализ AS-IS |
Руководитель Единого деканата |
2 недели |
28 000 |
|
Создание модуля "Единый деканат" в 1С:Университет |
Разработчик 1С |
3 месяца |
375 000 |
|
Создание маршрутов документов в 1С:Документооборот |
Разработчик 1С |
2 недели |
62 500 |
|
Интеграция ЛК + 1С + LMS |
Вэб разработчик |
1 месяц |
125 000 |
|
Обучение сотрудников |
Разработчик 1С (создание инструкции) |
1 неделя |
31 250 |
|
Руководитель Единого деканата (раздача инструкций) |
1 неделя |
14 000 |
|
|
Тестирование |
Разработчик 1С |
2 недели |
62 500 |
|
Итого |
3 специалиста |
5 месяцев 4 недели |
698 250 |
Годовая экономия только в одном этом подразделении за счет сокращения штата с 5 до 1 сотрудника и снижения операционных расходов составила примерно 4,2 млн руб. [3]. Расчет ROI для данного локального проекта дает феноменальный результат:
ROI = (4,2 * 5 – 0,7) / 0,7 * 100% = 2900%.
Это подтверждает, что даже точечные улучшения в рамках общей интеграции приносят колоссальный эффект, высвобождая ресурсы для решения более сложных задач [7, с. 60].
5. Выводы и рекомендации
Проведенное исследование позволяет сделать однозначный вывод об успешности и высоком качестве проекта по интеграции информационных систем на базе продуктов «1С:Предприятие» в МТУСИ [3, с. 325]. Ключевые результаты проекта:
- Финансовая эффективность: Достигнуты ROI 122% и срок окупаемости 2,7 года [5, с. 150].
- Операционная эффективность: Ликвидированы «бумажные» узкие места, процессы ускорены в разы (на примере Единого деканата), устранено 85% рутинных операций [7, с. 65].
- Качество управления: Обеспечена полная прозрачность и контролируемость учебных и административных процессов, минимизированы ошибки в отчетности.
- Репутационные выгоды: Создана современная цифровая среда, отвечающая ожиданиям студентов и преподавателей, что укрепляет имидж МТУСИ как «цифрового университета» [1, с. 55].
Успех МТУСИ демонстрирует, что глубокая интеграция информационных систем – это не просто автоматизация, а фундаментальное повышение эффективности всей деятельности вуза [4, с. 120]. Опыт университета может быть рекомендован к тиражированию в других образовательных организациях высшего образования.
Список литературы
- Указ Президента РФ от 09.05.2017 N 203 «О Стратегии развития информационного общества в Российской Федерации на 2017 – 2030 годы». – Доступ из справ.-правовой системы «КонсультантПлюс»
- Селифонова Е.Д. Отчет по учебной практике «Выбор и оценка эффективности информационной системы для автоматизации учебного процесса в университете МТУСИ (на примере 1С:Университет)». — МТУСИ, 2024
- Информационные системы в экономике: учебник для вузов / под ред. Г.А. Титоренко. – М.: ЮНИТИ-ДАНА, 2021. – 463 с.
- Горфинкель В.Я. "Экономика предприятия: учебник для студентов вузов, обучающихся по экономическим специальностям" Москва: ЮНИТИ-ДАНА, 2017. 663 с.
- Планы финансово-хозяйственной деятельности МТУСИ на 2021-2025 гг. и плановый период до 2027 г. – [Электронный ресурс]. – Режим доступа: https://mtuci.ru/sveden/budget/ (дата обращения: 10.02.2024)
- Репин В.В. Бизнес-процессы. Моделирование, внедрение, управление. – М.: Манн, Иванов и Фербер, 2020. – 512 с.


