Типографика является неотъемлемой частью визуальной коммуникации в веб-пространстве. Выбор шрифтов определяет не только эстетическое впечатление от сайта, но и его удобство использования, уровень доверия пользователя и эффективность передачи сообщения. Центральной задачей для дизайнера в этом процессе становится формирование шрифтовой пары — комбинации двух или более шрифтов, которые гармонично сочетаются друг с другом, выполняя различные функции (акцентирование, организация иерархии, основной текст).
Несмотря на обилие эмпирических советов и готовых примеров, многим дизайнерам, особенно начинающим, не хватает системного понимания почему одни комбинации работают, а другие — нет. Данная статья призвана заполнить этот пробел, переведя интуитивный процесс подбора в плоскость осознанного анализа на основе объективных визуальных параметров.
Для начала необходимо разобрать теоретические основы, а именно ключевые характеристики шрифта. Для системной работы необходимо разобрать шрифт на набор изменяемых визуальных признаков и выделить составляющие элементы.
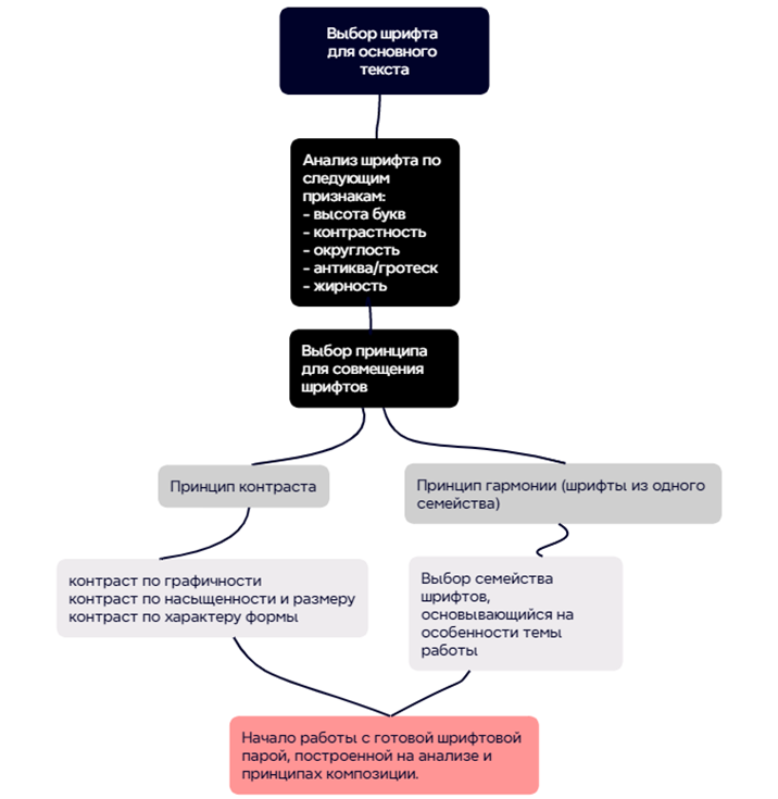
Первое, что стоит учитывать, при рассмотрении данной темы – это анатомия шрифта и его значимые параметры. Во-первых, высота букв, которая определяет визуальный размер при одинаковом кегле, высокие шрифты, например, OpenSans, кажутся крупнее и лучше читаются в мелких размерах. Во-вторых, существует такой параметр как контрастность между толстыми и тонкими штрихами в буквах. Так, высокий контраст ассоциируется с элегантностью, шрифты похожи на рукописные, несут в себе эстетику, ориентированную на устоявшиеся визуальные ценности. Низкий контраст ассоциируется со стабильностью и современностью. Данные шрифты используют такие компании как “Сбербанк” и “Газпром”, это показывает клиентам, что бренд серьезен и ему можно доверять. В-третьих, необходимо рассмотреть округлость букв, она характеризуется формой закругленных элементов и точек. Шрифты с геометрическими, острыми засечками в свою очередь воспринимаются как более строгие и технологичные. Также, фундаментальное разделение на антикву и гротеск - засечки традиционно считаются лучшими для длительного чтения печатного текста, в то время как гротески доминируют в интерфейсах за счет чистоты и нейтральности. Рассматривая параметр жирности, стоит отметить, что она используется для создания иерархии и акцентов внутри одного шрифтового семейства.
Изучив анатомию шрифта и составляющие элементы, необходимо вооружиться знаниями о принципах композиции, чтобы грамотно составить теорию о потенциальной совместимости шрифтов, учитывая особенности начертания каждого шрифта.
На сегодняшний день, общепризнанным считается, что самым простым путем является совмещение шрифтов из одного семейства, созданных таким образом, что любое начертание, толщина и размер отлично сочетаются друг с другом. Это связано с тем, что они имеют схожую высоту, пропорции и общий характер, что гарантирует визуальное единство при минимальных усилиях. Это самый безопасный и рекомендуемый подход для начинающих.
Аналогично, автор предлагает рассмотреть идею о том, что полностью противоположные по внешнему виду шрифты также будут отлично сочетаться друг с другом, дополняя себя. Это более сложный и выразительный метод, ведь чтобы контраст работал, он должен быть явным и осознанным. Недостаточное противопоставление приводит не к гармонии, а к конфликту, шрифты кажутся разными, но не дополняющими друг друга. Для того, чтобы глубже погрузиться в процесс подбора пары, дизайнер может противопоставить друг другу: контраст по графичности, по насыщенности и размеру, по характеру формы.
На основе имеющихся данных, стоит составить практический алгоритм подбора шрифтовой пары. Классическая теория композиции утверждает, что визуальное единство возникает не из однообразия, а из баланса между повторением и контрастом. В контексте веб-типографики это трансформируется в два основных метода комбинации шрифтов: гармония по происхождению и семейству шрифта и гармония по контрасту. Предложенный алгоритм формализует применение данных методов, смещая фокус с субъективного мнения на объективный анализ формальных признаков (рис.1)
.
Рисунок 1. Интеллект-карта с алгоритмом работы
Автор составил подробную интеллект-карту, которую можно использовать как универсальную шпаргалку для составления гармоничных шрифтовых пар. Во-первых, следует выбрать шрифт для основного текста, так как он будет занимать самый большой объём в работе, это позволит дизайнеру определить для себя отправную точку, от которой начнется анализ и последующие действия для составления пары. Этот пункт можно сравнить с выбором темы любого проекта, так как его можно считать основополагающим в поставленной задаче. Далее нужно перейти к анализу, о котором упоминалось выше. Полученные данные после этого этапа позволяют логично составить портрет шрифта, который будет использоваться, и уже после этого дизайнер переходит непосредственно к процессу подбора пары.
В заключение, стоит обратить внимание на возможные ошибки начинающих дизайнеров: конфликт характеров, а именно сочетание двух декоративных или излишне выразительных шрифтов; недостаточный контракт, в том числе использование двух гротесков, очень похожих по пропорциям и насыщенности; нарушение иерархии, выбор для основного текста шрифта более выразительного, чем для заголовка.
Проведенное исследование и разработанный на его основе практический алгоритм позволяют перейти от интуитивного подбора шрифтов к системному проектированию. Ключевым выводом является то, что гармония в шрифтовых парах достигается либо через родство шрифтового семейства, либо через управляемый и осознанный контраст. Он должен быть не просто заметным, но и функционально выстроенным.
Созданная последовательность позволяет дизайнеру целенаправленно искать не похожий шрифт, а комплементарный. Например, выбрав в качестве основы классический гротеск с низким контрастом, дизайнер на этапе подбора осознанно обратится к антикве с высокой графичностью или выразительному акцидентному шрифту, создавая тем самым ясный и выразительный контраст по характеру формы. Не стоит забывать, что ошибка сочетания двух декоративных шрифтов возникает именно из-за недостаточного, недоработанного контраста — шрифты различны, но не противопоставлены по своей функции в иерархии. Предложенный алгоритм, где сначала определяется шрифт для основного текста, а уже затем — для акцентов, по своей сути запрещает такую коллизию, закладывая функциональное разделение ролей.
Таким образом, обсуждение подтверждает, что разработанный алгоритм является практическим инструментом для реализации теоретического принципа осознанного контраста. Он не только минимизирует распространенные ошибки, но и трансформирует творческую задачу в последовательность аналитических решений. Это доказывает, что сочетание шрифтов — это система, основанная на анализе объективных параметров, а предложенная методология позволяет эффективно эту систему применять для достижения конкретных целей визуальной коммуникации.
Сочетание шрифтов — это не искусство, доступное лишь избранным, а система, основанная на анализе объективных визуальных параметров. Понимание анатомии шрифта, таких как высота, контраст и характер формы, позволяет дизайнеру перейти от случайного выбора к осознанному проектированию визуальной коммуникации.
Предложенные принципы гармонии и контраста, а также практический алгоритм подбора предоставляют структурированную методологию для создания эффективных, эстетичных и функциональных шрифтовых пар. Такой подход не только повышает качество веб-продуктов, но и способствует формированию комфортного и доверительного пользовательского опыта, что является конечной целью любого дизайн-проекта.
Список литературы
- Боева О. А. Знаковые функции и символы традиционной народной одежды // Известия Волгоградского государственного педагогического университета. – 2011. – № 3 (57). – С. 52–55. – URL: https://cyberleninka.ru/article/n/znakovye-funktsii-i-simvoly-traditsionnoy-narodnoy-odezhdy (дата обращения: 30.09.2025)
- Виниченко И. В., Мукажанова К. О. Этнокультурные традиции национального костюма в дизайне современной одежды // Альманах современной науки и образования. – 2015. – № 11 (101). – С. 27–29. – (Дата обращения: 07.10.2025)
- Махлина С. Т. Словарь по семиотике культуры. – Санкт-Петербург : Искусство-СПБ, 2009. – 752 с. – ISBN 978-5-210-01591-4. – (Дата обращения: 26.09.2025)
- Соснина Н. О., Герасимова Ю. Л., Васильева Э. В. Этномода как тренд современной культуры // Костюмология. – 2020. – Т. 5, № 3. – URL: https://kostumologiya.ru/PDF/06IVKL320.pdf (дата обращения: 19.10.2025)


